4.1 Финансовая оценка проекта

Для осуществления финансовой оценки проекта используются следующие группы коэффициентов: рентабельности, оборачиваемости (деловой активности), финансовой устойчивости, ликвидности.

4.1.1 Коэффициенты рентабельности

При оценке проекта определяют: рентабельность активов, рентабельность инвестированного капитала, рентабельность собственного капитала и рентабельность продаж. Для определения величин названных показателей используют соответствующие формулы:

Рентабельность активов:

Таблица
Таблица

4.1.2 Коэффициенты оборачиваемости

При оценке проекта определяют оборачиваемость активов, оборачиваемость инвестиционного капитала, оборачи-ваемость уставного капитала, оборачиваемость оборотных средств, длительность оборота.

Для определения величин названных показателей используют соответствующие формулы:

Таблица
Таблица

4.1.3 Коэффициенты финансовой устойчивости

При оценке финансовой устойчивости проекта определяют следующие коэффициенты: собственного капитала, заемного капитала и финансовой зависимости.

Для определения величин названных показателей используют соответствующие формулы:

Таблица
Таблица

4.1.4 Коэффициенты ликвидности

При оценке ликвидности проекта определяют следующие коэффициенты:

общей (текущей) ликвидности, срочной ликвидности, абсолютной ликвидности.

Для определения величин названных показателей используют соответствующие формулы:

Таблица
Таблица

4.2 Экономическая оценка проекта

В рамках экономической оценки инвестиционных проектов применяют простые (статические) методы и методы дисконтирования (динамические методы).

4.2.1 Простые (статические) методы экономической оценки проекта

К простым оценочным показателям экономической эффективности проекта принято относить: срок окупаемости капитальных вложений, простую (годовую) прибыль, среднюю норму прибыли на инвестиции (бухгалтерскую рентабельность), точку безубыточности. Для определения величин названных показателей используют соответствующие формулы:

Период (срок) окупаемости капитальных вложений в проект, определяемый простым (статическим) методом:

Таблица
Таблица
Таблица

4.2.2 Динамические методы оценки экономической эффективности проекта

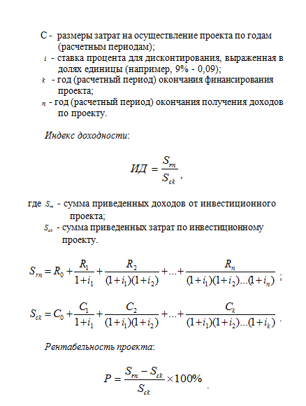
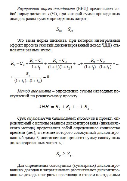
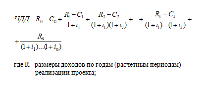
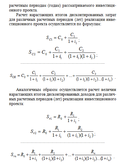
Динамические методы оценки экономической эффективности проекта предполагают использование следующих показателей, рассчитываемых с использованием дисконтирования: чистый дисконтированный доход, индекс доходности, рентабельность проекта, внутренняя норма доходности, метод аннуитета, срок окупаемости. Для определения величин названных показателей используют соответствующие формулы:

Чистый дисконтированный доход при переменной процентной ставке дисконтирования по годам (расчетным периодам) реализации проекта:

Таблица
Таблица
Таблица
Таблица
Таблица
Таблица

5 Учёт и снижение инвестиционных рисков

Раскрыть понятия «неопределённость» и «риск», перечислить основные виды инвестиционных рисков. Охарактеризовать основные методы оценки инвестиционных рисков и снижения их уровня.