7. Энергетиканың геоэкологиялық аспектілері


XXI ғасыр – жалпыпланетарлық адамзат Үйі – Экостың – тұрақты дамуының мақсаты мен пәнінің әдісі болып табылатын, жаңа энергетикалық мәдениеттің құрылу уақыты.

Экос – ол экономиканы (материалдық өндіріс – Үйдегі шаруашылық жүйесі) және экологияны (әлеуметтік табиғи ортадағы гармонизация жүйесі) қамтамасыз ететін, ядросы энергетика (эрг – жұмыс, әрекет) болып табылатын «табиғат - қоғам - адам» үш тағаны. Кешендік энерго-экологиялық-экономикалық тәсілдеме негізінде үш «Э» бірлігі, дамудың материалдық және гуманитарлық қарама-қарсылығының құтылуынан көмектеседі.

Мұндай тәсілдеме 1987 жылы БҰҰ Бас Ассамблеясының 42-ші сессиясында және 2002 жылы Йоханнесбурктегі БҰҰ Дүниежүзілік саммитінде жалпы қағидалары мақұлданған, тұрақты дамудың жолын ашады. Сонымен қатар, осы тәсілдеменің шеңберінде 2007 жылы 25 қыркүйегіндегі БҰҰ Бас Ассамблеясының 62-ші сессиясында Қазақстан Республикасының Президенті Н.Ә. Назарбаев Ғаламдық энергоэкологиялық стратегияны құруды және 2012 жылы маусым айында болатын Рио+20 тұрақты даму бойынша Дүниежүзілік саммитінде оны талқылауды ұсынды.

Энергетиканың, экологияның және экономиканың үш тағандық бірлігі («үш Э» тұжырымдамасы)

Күрделі табиғи-әлеуметтік жүйелердің тұрақты дамудың энерго-экологиялық-экономикалық тұжырымдамасының шеңберінде, осындай жүйелердің дамуын анықтайтын, ішкі байланыстардың энергетикалық табиғатының түсінігі ғана жатқан жоқ, сонымен қатар олардың негізгі құраушыларының (экономика, энергетика мен экология) ерекше көрінісі.

Оны «табиғат - қоғам - адам» ғаламдық жүйесі мысалында қарастырамыз.

Экономика – біздің жалпы планетарлық Үйімізде – Экоста (греч.οἶκος – үй, келген жері) шаруашылық ету жүйесі. Табиғи ресурстардың тапшылығы, сонымен қатар көлемді шаруашылық техногендік және антропогендік қызметінен мүмкін ұйымдастыруысыз жағдайында, экология мен ізгіліктің материалдық өндірісі мен талаптарының даму қажеттілігімен байланысты бұдан әрі экономикалық даму қоғамның алдында бірқатар ғаламдық мәңгі міндеттерін қояды. XXI ғасырдың бірінші онжылдығында әлемдік қаржылық-экономикалық жүйесіндегі кризистік құбылыстардың себебі болып табылатын, қазіргі заман әлемін тек қана тұтыну қоғамы ретінде қарастыра отырып, дәстүрлі көзқарасқа тіректене отырып, осы міндеттерді шешудің қабілетсіздігі: нені, қалай, кім үшін және қандай көлемде өңдеу? Осы жағдайда өндірісті кейбір технологиялық процесс сияқты тар емес, таңдаудың субъектілері мен объектілерінің пайда болу себебі сияқты – кең түсіну қажет.

Энергетика – қоғамның материалдық өндірістің ғана емес, сонымен қатар материалдық емес қажеттіліктерін алып түсетін, қоғамның тіршілік әрекетін қамтамасыз ететін жүйе (сур.1).

Екіншіден, энергетика – бұрынғы заманнан осындай болған, адамның тіршілік әрекеті мен тіршілікті қамтамасыз ету жүйесі.

«Цивилизация» түсінігінің өзі (ци - от, вл – иелену) қоғаммен энергияның әр түрлерін қолдану мүмкіндігін бейнелейді. Энергетиканың бұл жағы экономиканың дамуы мен энергетикалық қызметтермен халықтың көбірек кең қамтылуы бойынша, сонымен қатар энергетикалық тауарларға анықталған талаптарды тапсырмалайтын, технологиялық дамудың шамасы бойынша күшейеді.

Сурет 1. Қазіргі заман қоғамының өміріндегі энергетика Сурет 1. Қазіргі заман қоғамының өміріндегі энергетика

Екіншіден, энергетика экономиканың негізгі инфрақұрылымы болып табылады. Шындығында, оның даму деңгейі жалпы экономиканың даму деңгейін анықтайды, өйткені энергетикалық инфрақұрылым экономикалық прогресті ынталандыратын фактор ретінде (қазіргі заман және қолайлы энергетикалық инфрақұрылымның болуы, бизнесті дамыту мен инвестицияларды тартатын маңызды фактор болып табылады) және оны шегеретін фактор (ұлттық экономиканың қажеттілігін қамтамасыз ету үшін энергетикалық қаттың дефицитінің бар болуында) болуы мүмкін.

Үшіншіден, энергетика ұзын технологиялық тізілген сатыларды құрайтын, көптеген әлем елдерінің ірі салаларының бірі болады. Сонымен қатар, энергетика халық шарушылығының басқа салаларындағы өзінің ауқымы мен қаржыландыру көлемі бойынша ұқсасы жоқ ең ірі бизнес болып табылады.

Соңында төртіншіден, энергетика геосаясаттың негізін құрайды, жалпы әлемдік дамудың тұрақтылық кепілі болатын, энергоресурстердің экспорт-елдері мен импорт елдері үшін ойынның ережелерін береді.

Энергетика – жалпыэкономикалық және салааралық ұйымдар шеңберіндегі аймақтық және ғаламдық деңгейлерде мемлекетаралық бірлестіктің маңызды салаларының бірі. Солай, «Үлкен сегіздік» (бастапқыда «Үлкен жетілік» ) 1970 жылы 1970 жылғы экономикалық дағдарыспен және онымен байланысты энергетикалық күрестің шұғыл мәселелерін талқылау үшін құрылды.

Экологияны қоршаған ортаны қорғау емес, адамды, табиғатты және қоғамды қосатын, сонымен қатар әлемдік дамудың субъектілері үшін тек қана шектеуліктер ғана емес, әлеуметтік табиғи дамудың жалпы заңдары шеңберіндегі келісім мен ынтымақтастықтың жаңа мүмкіндіктерін, ойынның анықталған ережелерін тапсыратын ғаламдық жүйедегі қатынастардың үндестіру жүйесі ретінде кең түсіну қажет.

Осы элементтердің торабында қазіргі заман қоғамының ерекшеліктері пайда болады, әлемдік дамудың жаңа басымдылықтары тапсырылады және мәселелері айқын көрінеді.

Солай, экономика мен энергетиканың өзара қатынасы әлемнің елдері мен аймақтарының энергожеткіліктілігінің мәселелері туындаған кезде айқын көрінеді (біреулері үшін – ысырапшылдық және басқалары үшін - тапшылық). Бұл жағдайда шектеулер энергетикалық кедейлілік пен энергетикалық молшылық мәселелерін тудыратын, қазіргі заман тұрмыс қалпы сипаттамаларының ең маңыздысының бірі болып табылатын, энергетикалық ресурстердің қол жетімділігімен анықталады.

Мысалы, Латын Америка мен Оңтүстік-шығыс Азияның бірқатар елдерінде энергетикалық инфрақұрылымның дамуы экономиканың даму қарқынына үлгермейді, сондықтан энергия тапшылығы олардың жай өмірді қамтамасыз ету мен экономикалық өсудің маңызды шектеуші факторы болды (кесте.1).

 Кесте 1. Әлем аймақтары бойынша электрлік энергияға кіру мүмкіндігі Кесте 1. Қазіргі заман қоғамының өміріндегі энергетика

Керісінше, индустриалды дамыған елдерде энергетиканың жоғарғы рөлін (25% дерлік) және парниктік газдар шығындарының әлемдік құрылымындағы дамыған мемлекеттерді ескере отырып, зиян энергетикалық шығындардан қоршаған орта күзетінің экологиялық талаптары басым болады.

Сонымен, әлемде 2010 жылы жан басына СО2 орташа шығындары 3,9 т құрады; АҚШ-да 20,5 т; Батыс Еуропада – 7,5 т; Ресейде – 10,2 т; Қытайда – 2,4 т; Үндістанда – 0,9 т.

Энергетикалық қауіпсіздік пен энерготиімділік мәселелері экономика, энергетика және экологияның өзара қызметін қозғайды.

Сөйтіп, энергетикалық қауіпсіздікпен қамтамасыз ету бөлімінде ең алғашқы энергия сақтаушы импортық елдердің экономикалық тәуелсіздігі мен тұрақтылығы жайында айтылады. Энерготиімділік бөлігінде экономиканың үлестік энергосыйымдылығын төмендету, қоршаған ортаға экологиялық салмағын төмендету, және қайта экономикалық тұрақтылықты қамтамасыз ету міндеті принципті түрде.

Экология әлемдік қоғамдастығының тұрақты дамуын қамтамасыз ету, тек қоршаған ортаның қауіпсіздігін сақтау ғана емес, сонымен қатар ресурстердің үйлесімді үлестіруіне қатысты энергетика үшін бір қатар талаптарды тапсырады.

Қазіргі кезде климаттың өзгеруін болдырмау мәселесі негізгі экологиялық мәселе болып табылады. Жоғарыда айтылғандай, энергетика экономиканың транспорттық секторымен қатар парниктік газдардың ғаламдық эмиссиясында басты шешуші рөлді ойнайды.

Сонымен, қоршаған ортаға зиян мен зиянды заттардың шығындарын төмендету қажет. Бірақ одан да маңызды міндет – техногендік қызметті қалдықсыз өндіріске айналдыру.

Берілген мәселені шешу қазіргі уақытта энергияның қайта жаңаратын көздерін (ҚЖК) және ресурстерді кешенді қолдану және олардың рециклингін дамыту қажеттілігінде жатыр.

Экология, «табиғат-қоғам-адам» ғаламдық жүйесіндегі қатынастардың үндестік жүйесі сияқты, экономикаға белгілі шектеулерді қояды.

Мемлекет бизнеске салмақты ұлғайта отырып, қаржылық санкцияларды ендіру жолымен экология үшін өндірістің негативті эффектілерін шектеуге ұмтылады. Сонымен, экологиясыз экономика – тұйық жол, бірақ экомикасыз экология – «ешқайда» жол.

Жоғарыны қорытындылай келе, «энерго-экологиялық-экономикалық» тәсілдемесі шеңберінде, «табиғат-қоғам-адам» ғаламдық жүйесінің құраушылар торабында, оның бұдан әрі дамуы үшін кең мүмкіндіктер пайда болуын белгілейміз.

Энергетика мен экология өзінің бірлігінде, экологиялық «ланшафт» пен табиғи факторларды ескере отырып, энергетикалық қисынды орналастыру үшін іргетасын құрайды. Одан басқа, берілген екі саланың қызметкерлерінің ынтымақтастығы, энергетикаға қисынды экологиялық қысымның шектеулерін анықтауға рұқсат етеді.

Осыдан артық, энергетика дамуының үлкен әлеуеті, танымал шектеулерді шешешін, сонымен қатар энергетиканы қалдықсыз өндіріске айналдыратын, табиғатты энергетикалық сарқылмайтын ресурсі ретінде қарастыратын, энергияны дәл табиғи ортадан алуда жатыр.

Энергетика мен экономиканың қиылысу саласында аумақтық энергетикалық қауіпсіздігінің ұлғаюын артынан еліктіретін, әлемнің әртүрлі аумақтардың энергетикалық байлық пен энергетикалық молшылықтың тегістеу мүмкіндігі жатыр. Өндірістің энерготиімділігін жоғарылату тұрақты экономикалық дамудың мүмкін баламалы моделінің кепілі.

Экология экономикалық дамудың белгілі перспективаларын береді. Сонымен, экология экономиканың жаңа секторларының пайда болуына мүмкіндік беретін және ескілерді тірілтетін, белгілі үлгісін құрайды – мысалы, экологиялық ауыл шаруашылығы, жеңіл өнеркәсібі, құрылыс және т.б.

Сөйтіп, «табиғат-қоғам-адам» ғаламдық жүйесіндегі экономика, энергетика және экология - құраушылардың торабында тек шектеулер ғана емес, сонымен қатар оның дамуы үшін жаңа мүмкіндіктер құрылады.

Басқа сөздермен, «табиғат-қоғам-адам» ғаламдық жүйесінің «энерго-экологиялық-экономикалық» даму тұжырымдамасын, энергетика қызметтің жүйесін құрайтын, экономика – шаруашылық жүйесін, ал экология - «табиғат-қоғам-адам» ғаламдық жүйесі үндестігінің жүйесін құрайтын, «жүйелердің жүйесі» сияқты ұсынуға болады (сур. 2).

Сурет 2. Энерго-экологиялық-экономикалық даму тұжырымдамасының күрделі әлеуметтік табиғи жүйелері Сурет 2. Энерго-экологиялық-экономикалық даму тұжырымдамасының күрделі әлеуметтік табиғи жүйелері

Бұл ретте «жүйелердің жүйесі» «байберекеттік» (қимыл) арқылы «тәртіп» жағдайынан жаңа «құрылымға» үзілмелі циклдік қағидамен қамтамасыз етілетін, бірқалыпты динамикалық тепе-теңдікте тұрады (жаңа құрылған құрылымдық байланыстардың кристаллизациялауы) – сур.3.

Сурет 3. Күрделі әлеуметтік табиғи жүйелерінің үзілмелі циклдік қағидасы Сурет 3. Күрделі әлеуметтік табиғи жүйелерінің үзілмелі циклдік қағидасы

Бірақ мұндай циклдік даму шеңбер бойынша емес, жүйе құрылымының, демек бүкіл жүйенің құрылымының күрделелендірілуі (жетілдендіруі) үнемі болатын, шиыршық бойынша әр жаңа орамда жүреді. Соңғысы әр жүйенің тиімді үзілмелі өсу процессі ол тұрақты даму екеніне сәйкес, олардың қазіргі заман түсіндірмесіндегі тұрақты даму қағидаларына сәйкес келеді [10].

Тұрақты даму кезінде осындай жүйенің әлеуеттің кең ұдайы өндірісі қамтамасыз етілуі қажет, соның ішінде энергетикалық әлеуеттің, бұл реттеэкстенсивтік емес, артықшылықты ішкі өзін өзі ұйымдастыру есебінен, яғни жүйенің ішкі ресурстері (химиялық байланыстардың энергиясы, жүйені ұйымдастыру және т.б.) жағдайдың құрылымдық әлеуетінің өсуі.

Тұрақты даму экономикалық, экологиялық және әлеуметтік артықшылықтарының бірлігі ретінде

Тұрақты даму біздің ғаламшарымыз Жердің өмірді қамтамасыз ету жүйесінде қазіргі және келешек ұрпақтарының негізгі адамзат қажеттіліктерінің ұзақ мерзімді қанағатын болжайды.

Бірақ ондай «тұрақты даму» түсінігінің анықтамасы Үйді дамытудың экономикалық аспектілерінің экологиялық шектеулерінде ғана назарын акценттеп, мұндай дамудың мақсаттары, тәсілдері және әлеуеті туралы түсінік бермейді. Сол кезде экологиялық шектеу есебісіз экономикалық даму да ұзақ мерзімді перспектива жоқ, және экологиялық шектеулер өркениеттің дамуын қоршай алады.

Экономикалық даму қажеттілігі мен экологиялық шектеулерді сақтау қажеттілігі арасындағы қарама-қайшылығынан шығу, осы екі құраушысының жай ымырасы ғана емес, сонымен қатар синтезі болып табылатын, энергетика саласында жатыр.

Энергетиканың рөлі қимыл энергиясына және пайдалы жұмыс үшін жаңа ұйымдастырылған әлеуетке табиғи ресурстерді транформациялау процесі сияқты, техникалық және әлеуметтік жүйелер құрылымын құрудан тұрады.

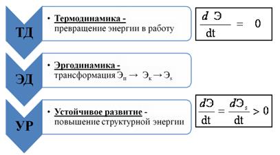
Сонымен, тұрақты даму – ол пайдалы жұмысты жасайтын жүйенің мүмкіндіктерін ұлғайтатын, құрылымдық энергияның (синергетикалық әлеуеттің) кең ұдайы өндірісі есебінен ұйымдастыру жүйесінің кинетикалық арқылы потенциалдық энергиядан құрылымдық энергияға [5] транформациясы болады (сур. 4). Сонымен, бүкіл жүйе дамуының «тепе-тең прогресі» қамтамасыз етіледі.

Сурет 4. Жүйенің құрылымдық энергиясының жоғарылауы сияқты тұрақты даму Сурет 4. Жүйенің құрылымдық энергиясының жоғарылауы сияқты тұрақты даму 4–ші суретке ескертпелер:
ТД – термодинамика
Эпsub> – потенциалдық энергия (жүйенің потенциалы)
ЭД – эргодинамика
Эк – кинетикалық энергия (жүйенің жұмысы)
∂Э – энергияның өзгеруі
Эs - құрылымдық энергия (жүйенің құрылымы)

Капитал – әлеуеттің (ресурстің) құндық мағынасы.

«Табиғат-қоғам-адам» ғаламдық жүйесіне қолданылатын «тепе-теңдік прогресс» сияқты тұрақты даму – табиғи биосфераның елемелі аз жасанды бұрмалау жағдайында іске асырылады. Мұндай жағдай адам табиғатпен бір тепе-теңдігінде орналасқанда, тек бастапқы адамзаттың құрылу кезеңдерінде орын алды.

Қазіргі уақытта жағдай тура қарама-қайшы – адамның табиғи биосфераға араласуы ғаламдық болды (сур.5). Сондықтан жасанды әсердің салдарынан биосфера, адамзат тарихының индустриалдануға дейінгі сәйкес мерзімінен, тепе-теңдік жағдайынан шығып кетті.

Сурет 5. Биосфераға жасанды қысым Сурет 5. Биосфераға жасанды қысым

Біздің күндері тұрақты дамуды іске асырудың жалғыз тәсілі жасанды тепе-теңдік биосфераға экодаму болып табылады. Биосфераның тепе-теңдік жағдайы экошаруашылық негізінде адаммен қолдау қажет, оның басты қағидасы: адам биосферадан қаншалықты алса, соншалықты (немесе көп) оған қайтарып береді (бірақ алу мен берудің формалары әртүрлі болуы мүмкін).

Сонымен адамның эволюциялық биосфералық функциясы – табиғи жүйелердің тұрақтылығын қолдауы толық жүзеге асырылады. Экодаму бір жақтан, адам сапасының өсуі арқылы, ал екінші жақтан биосфераның жасанды тепе-теңдігін қолдау үшін қажетті, оның материалдық қажеттіліктерін оңтайландыруын болжамдайды.

«Биосферадағы адам» жүйесінің тұрақты дамуы биосфераның жасанды тепе-теңдігі мен социумды қарастырады. Сөйтіп, экономиканың кажетті міндеті, адамның үйлесімді дамуы болады. Адам, өз кезегінде, әлеуметтік табиғи ортадағы ұйымдастыру құрылымы, оның даму әлеуеті болады. Жаңа энергетизмнің міндеті мен негізі, өмірлік іс әрекеттің, пайдалы жұмыстың, дамудың мақсаттары үшін барлық әлеуетті ресурстерді (табиғи, өндірістік, еңбекті) қолдану болып табылады.

Айтылғанды қорыта келе, энерго-экологиялық-экономикалық жүйенің тұрақты дамыту тұжырымдамасы адам мен табиғаттын өзара шығармашылығы негізінде теңгерімді материалдық-әлеуметтік-рухани-экологиялық дамуды болжамдауын белгілейміз (сур.6).

Сурет 6. Экономикалық, экологиялық және әлеуметтік басымдылықтардың тұрақты дамуы Сурет 6. Экономикалық, экологиялық және әлеуметтік басымдылықтардың тұрақты дамуы

Ғаламдық «3Э – жүйесі» мен адам үйлесімдігі жасанды әсерден табығатты қорғау емес, оның одан да жоғары құрылымдық жүйедегі ұдайы өндірісі мен «табиғат-қоғам-адам» ғаламдық жүйесін өзін өзі жетілділігі, энергетикалық әлеуеттің эволюция процессінде бұрында құрылған тиімді қолдануын белгілейтін жалпы дамуды болжамдайды.

Күрделі әлеуметтік-табиғи жүйелерді дамытудағы «Энергетизм қағидасы»

Энерго-экологиялық-экономикалық жүйенің тұрақты дамыту тұжырымдамасы негізінде энергетизмнің философиясы жатыр. Энергетизм субстанциялық және әлемнің динамикалық түп негізі сияқты энергия туралы философиялық ілім ретінде XIX – ғасырдың соңы XX ғасырдың басында дамыды. Осы амалдың көптеген элементтері өткен ғасырдағы С.А. Подолинский, В.И. Вернадский и Л.Н. Гумилев, неміс философы В. Оствальд сияқты танымал ресейлік ойшылдардың жұмыстарында бейнесін тапты.

С.А. Подолинскийдің еңбегінде тарихи-географиялық, табиғи және қоғамдық-экономикалық процесстері, энергияның тасқынымен және оның ағымдық жағдайымен динамикасы анықталатын, бірыңғай жүйеге, өз заңдары бойынша дамитын, әртектілік құбылыстар болып көрінетін, байнаныстыруға мүмкіндік беретін, күрделі энергетикалық табиғаты бар («жинақтаумен» немесе «бәсеңдеумен») [9].

Сурет 7. Күрделі әлеуметтік-табиғи жүйелерінің дамуында энергетизм қағидасы Сурет 7. Күрделі әлеуметтік-табиғи жүйелерінің дамуында энергетизм қағидасы

Қысқаша, энергетизм қағидасын қолдану өз кезегінде жүйенің ұйымдастыру деңгейін және жаңа құрылымды құратын энтелехияны немесе энергиядан (әрекет, еңбек, шығармашылық) нәтижеге (ЖІӨ, НБ, өмір сапасы және т.б.) бар әлеуеттің үзілмелі циклдікэнергетикалық трансформациясы сияқты әлеуметтік-табиғи күрделі жүйелерінің дамуын бейнелеуіне мүмкіндік береді (сур. 7). Соңғы энергетикалық транформация жасалынған циклдің шеңберіндегі таусылу жүйені әрі қарай қозғалуға мәжбүрлейтін, синергетикалық әсер қамтамасыз етеді.

Сурет 8. Микро-жүйе (Экос) ғаламдық әлеуметтік-табиғи конденсатор ретінде Сурет 8. Микро-жүйе (Экос) ғаламдық әлеуметтік-табиғи конденсатор ретінде

«Табиғат-қоғам-адам» (микро-жүйеге немесе Экосқа) ғаламдық жүйесіне қатысты энергияның жинақталу процессімен анықталатын дамудың эволюциялық фазалары, ғарыштық энергиямен қызатын, осындай конденсатордың кризистік немесе революциялық «бәсеңдеу» - құбылысы, біз ғаламдық әлеуметтік-табиғи конденсатормен жұмысымыз бар (сур. 8).

Энергетизм философиясының негізгі тасы ол тек энергия туралы түсінік қана емес, сонымен қатар социумның энергиясын («топтың энергиясы» немесе Гумилев бойынша «пассионарлық»), дамудың энергетикалық және саяси энергиясын, адам мен қоғамның рухани және интеллектуалдық энергиясын, сонымен қатар Экостың жүйелік үйлесімінің синергетикалық эффектісімен серттелген дәстүрлі физикалық энергетика түсінігі.

Құрылымдық энергия түсінігіне ерекше тоқталу қажет, өйткені тек осы энергия түрі барлық адамзат қызметінің барлық салаларында сүйемелдейтін, «табиғат-қоғам-адам» ғаламдық жүйенің эволюциялық дамуынан оның революциялық өзгерісіне өтуін «реттейді». Сонымен, әр әлеуметтік-табиғи процесстің ішкі құрылымының тұрақтылығы жағдайында, берілген процесске тән энергияны жинақтаумен сүйемелденетін, эволюциялық даму болады. Бірақ, күрделі құрылымдық бұзушылықтарда, даму энергиясы революция мен дағдарыс арқылы жүйе өзінің жаңа құрылымдық тұрақтылығын алған уақытқа дейін жүйені тұрақсыздандыра бастайды.

Құрылымдық энергия энергетикалық дағдарыстармен әрқашан сүйемелденетін, энергетикалық әдеттердің өзгерісінде шығады және әлемдік энергетика негізінде де жатыр (сур.9).

Сурет 9. XX-XXI ғғ. әлемдік энергетикалық дамудың динамикасы Сурет 9. XX-XXI ғғ. әлемдік энергетикалық дамудың динамикасы

Энергетикадағы жинақталған құрылымдық дисбаланстардың сыншылдық дейгейінің индикаторы басты энергияның мүмкіндіктерін тауысу мен энергетика жағынан экономикалық дамудың шектеулері болып табылады. Бұл дәстүрлі отын-энергетикалық ресурстері өндірісінің стагнациясында, олардың өзіндік құны мен бағаларының өсуінде, отын-энергетикалық кешендегі инвестициялардан қайтарымын төмендетуінде пайда болады. Дағдарыс энергияның жаңа қөздерін ендіру мен құруын ынталандырады, олардың өзгеруі – шарасыздық пен дағдарыстың мәні (ережеге сәйкес, алдыңғы кезеңнің энергияның көздері дәл солай сақталады, бірақ жүйенің тұрақты дамуының мүмкіндіктері мен әлеуетінің көзқарасынан одан тиімді, жаңа басымдыларға жол береді).

Құрылымдық энергия қоғамның әлеуметтік-экономикалық өмірін де сипаттайтын көрсеткіш болып табылады. Бұл түсінікті тіпті кез келген әлеуметтік-табиғи процесстің эволюциялық табиғатын бейнелеу үшін қолданылады. Кез келген эволюциялық жүйелерде – ал энерго-экологиялық-экономикалық тұжырымдама «статиканы» - энергияның шашырау бейнесінде оның шоғырлануы болжамдалмайды (құрылымдық формасында), осыны прогресстің мәні болуын белгілейміз. Дамудың көзі ретінде қозғалмалы күштерінің диалектісінің ұсыныстарына жакап беретін, энергияның шашырау-шоғырландырудың қарама-қайшы процесстері болады.

Дамудың ішкі көзі жүйенің ішіндегі оның әртүрлі белгілері арасындағы энергияның құрылымдық жіктелуімен байланысты.

Құрылымдық энергия үшін бәсекелестің ішкі механизмі барлық элементтер арасындағы оның жоғары мәнінің деңгейіне құрылымдық энергияның мәндерін шығаруға бағытталатын, «көлденең бойынша» (өздігінен қозғалу) жүйенің қозғалуын шарттайды. Сыртқы механизм – жүйеге энергияның түсуі – «тік бойынша» (өзін-өзі дамыту) қозғалуын шарттайды – құрылымдық энергияның максималды мәнінің өсімі. «көлденең» және «тік» бойынша қозғалуының жиынтығы эволюциялық жүйелердің үдемелі қозғалысын шарттайды.

Мұндай әлемдік процесстерді ұйымдастыруда энергияның рөлі мен орны өркениетті дамуды жаңадан өзінше түсіндіруге мүмкіндік береді. Өркениет материалдық (айғақты және қаржылық-экономикалық), сонымен қатар материалдық емес (рухани-гуманитарлық, ақпараттық-интеллектуалдық, институционалды-әлеуметтік) жиынтығы жағдайында және адамзат бірлестігінің әлеуеті дамуының кезеңінде түсіну қажет. Мұнда әлеует пен даму процессінің өзі қоғамның әлеуеттік және кинетикалық энергияның жиынтығы болып табылады. Энергияны берілген мәнмәтінде тұтынудың заты ретінде ғана емес, тұрақты дамудың жаңа ресурсі, өндірістің тәсілі ретінде болатын, өркениеттің игілігін ұлғайтуға әкелетін және табиғат пен қауымдастықпен жасалатын жұмыс ретінде түсіну қажет.

Бұл мәнмәтінде энергетикалық өркениет оның энергиялық толықтылық пішінінде адамзаттың материалдық және материалдық емес активтердің жиынтығы болады.

Сонымен, тарихқа дейінгі өркениет өзінің энергетикалық негізінде бұлшықтық күшін және су, ауа – тірі табиғатының оңай энергетикалық күштерін қолданды (сур.10).

Сурет 10. Өркениеттің әртүрлі кезеңдерінде дамуындағы энергияны тұтыну (күніне 1 адаммен) Сурет 10. Өркениеттің әртүрлі кезеңдерінде дамуындағы энергияны тұтыну (күніне 1 адаммен)

Энергияны жаңадан жасау отын мен қарапайым еңбек ету құралдарымен жүзеге асырылатын, ол 0,15 т.у.т. энергияны қолдануына жетуіне мүмкіндік беретін. Ортаның жаңа кеңістіктерін игеру мүмкіндігімен және ертілген өмір үшін әдістер іздеуімен байланысты, тарихқа дейінгі энергетикалық өркениет «өзекті мерзім» мәдениетіне орын берді.

Егін шаруашылығы, қол өнер, мәдениет пен діннің есебінен кең мағынада энергияны қайта жасау, механикалық, әскери және құрылыс энергияны тұтына, сонымен қатар металдарды өндіруде, берілген энергетикалық өркениетке 0,6 т.у.т. салыстырмалы энергияны тұтынуға жету. Миграция, соғыстар, сапарлар және қалалық отырықшылық өнеркәсіпке дейінгі энергетикалық өркениеттің пайда болуын алдын ала анықтай отырып, жаңа энергетикалық әдістерді талап етті.

Соңғысы бұрынғыдай біршама жеткіліксіз энергетикалық қорды қолданды, бірақ дамыған энергия жасау есебінен – су мен жел дөңгелектері, кітап шығару мен инженерлік қызметтің есебінен, механикалық айналу, жылу, химиялық процесстердің энергиясын қолдана отырып, салыстырмалы 1 т.у.т. энергияны қолдануға жетті. Энергетикалық қажеттіліктің өсімі мен қоғамның одан жоғары ұйыдасуына өту, Жаңа уақыттың энергетикалық өркениетіне өтуге себеп болды.

Жаңа уақыттың энергетикалық өркениеті принципті өзгерісі, жер байлықтарын қолдануға мүмкіндік берген сапалы жаңа алғашқы отын-энергетикалық ресурстерге (көмірсутегі) өту болып табылады. бу, мотор отыны мен электр - күш энерготасымалдаушыларға жылутехникалық және электртехникалық құрылғылар есебінен ауыстыратын, энергияның масштабты қолдануы, индустриалды даму кезеңін өтуін адамзатқа мүмкіндік берді.

Жоғарыда біз белгілегендей, энергетикалық тіршілік әрекетінің бір түрі болатын, шаруашылықтың экономикалық факторы, ауыстырудың энергетикалық эквиваленті құралы ретінде қарастырылатын, ақша массасы – виртуалдық фактордың пайда болуына әкелді.

Одан басқа, кейбір экономистердің зерттеулері қазіргі заман өркениетінің даму энергиясы ақша массасы екенін көрсетеді [2]. Бұл, әсіресе, өзінің дәлелін салыстырмалы қоғамдық өнімнің (ЖІӨ бір ұқсасы ретінде) өсу формуласы E=mc2 кинетикалық энергияның физикалық формуласына эквиваленттілігіне дәлелдеуін табады.

Одан жоғары жалпылау деңгейінде әлемнің барлық экономикалық және ақпараттық процесстері энергетикалық формула түрінде көрсетуге болады: E=mc2, мұндағы – ол физикалық энергияның өлшемі, сонымен қатар, салыстырмалы қоғамдық өнімнің өсімі және ақпараттық ағын; – әлеует (физикалық ресурс, инвестициалық капитал, құрылымдық фактор), ал жылдамдық квадраты энергетикалық процесстің белсенділігін, экономикалық өндіріс пен ақпараттық ауысуды көрсетеді. Сәйкесінше осы көрініспен зиянды шығындар массасының әсерінен энтропийлік (бұзушы) энергия ағынын болжамдауға болады, ал жылдамдық ортаның жедел нашарлауын анықтайды.

Сонымен, энергия формуласын өркениет дамуының энергетикалық формуласы ретінде толық санауға болады, «энергетика-экология-экономика» үштілік жүйесі дамуының сипаттамасы шеңберіндегі, энергетизм қағидасын қолдану ақтаулығын көрнекі көрсетеді.

Қорытындыда, әлеуметтік-табиғи жүйе дағдарыстық құбылыстар тасқыны арқылы құрылымдық ұйымдастыру мен өзінің дамуының жаңа деңгейіне кенет көтерілуі болатын, макроөркениеттік өту [11] кезеңінде біз тұратынын атап айтуын қалаймын.

Энергетизм теориясынан ғаламдық әлеуметтік табиғи конденсатордың «бәсеңдеуін» білдіреді, жүйенің құрылымдық энергиясы «ескі» құрылымдық қабығы шеңберінде синергетикалық даму эффектін таусып, жаңа энергетикалық өркениетті құратын, жаңа тұрақты жағдайға өту үшін қозғалысқа келеді.

Бұл ретте, жаңа энергетикалық өркениет энергетикалық байлықтың сандық өсімінде емес, энергияны алудың, берудің, жинақтау мен қолданудың есебінен, жаңа құрылымдық сапалы дамуда негізделеді.

Энергетикалық дамудың жаңа парадигмасын тәжірибелі іске асыру ол отын энергетикасынан «электрлік әлемге», яғни ерекше қолдануда білікті және ыңғайлы энергияұстаушыларда негізделетін энергетика болады.

«Электр әлемінің» негізгі саипаттамалары:

1. электрэнергиясының алу көздерін үзілмелі кеңейту (биомассадан мұхиттың энергиясына дейін және қоршаған ортадан энергияны тура алу);

2. жаңа буынның энергожүйесімен басқарудың интеллектуалды жүйесін құру;

3. электрэнергияның өндірісінде орталықтандыру және оның техносфераға біріктіру;

4. энергияны тұтынуші мен жасаушының конвергенциясы (энергия тұтынушысы энергияны тек қана тұтынбайды, оны өндіріп, нарыққа да шығара алады);

5. электрэнергия көлігінің тым алыс технологияларын дамыту, энергожүйедегі электрэнергиясын жинақтау;

6. электркөліктерін тарату.

Бұл мұнай эрасының (көмір, газ) соңы емес, ол индустриалды экономика мен энергетиканың барлық 200 жыл болған, отын эрасының соңы.

Бұл ретте, мұнай бизнесі жоғалмайды, ал бірінші жұпта дәстүрлі мұнай мен газдан, әлемде одан да кең таралуы бар, дәстүрлі емес көміртегін (тақтатас мұнай мен газ, газгидраттары және т.б.) табуының артықшылықты дамуы арқылы, «электр әлемі» пайда болуының тірегі болады. Бірақ «шартты отын емес» энергияны алу технологияларының дамуы өседі (ВИА, атом энергиясы және т.б.)

Өркениетті даму мәнмәтінінде өркениеттің дамуын жай жағдайын ғана қамтамасыз етпейтін, келешектің жаңа энергетикалық өркениеті шеңберіндегі, әлеуметтік-табиғи және этномәдени байланыстардың бүкіл жүйесін оңтайландыратын, бұл процессті ұйымдастыратын транспорттық-энергетикалық инфрақұрылым маңызды мәнін алады.

Жаңа өркениеттің айқын сипаты – адам жаңа тауарлар мен ресурстердің тек қана сапалы және сандық үдемелі тұтынушысы ғана емес, сонымен қатар «табиғат-қоғам-адам» ғаламдық үйлесімді даму жүйесінің ұйымдастырушысы ретінде болатын, тұтыну экономикасынан әлеуметтік-табиғи гуманизмге өту.