1 Теоретические сведения


1.2 Законы Ома, Кирхгофа

Основные законы электротехники справедливы для линейных и нелинейных электрических цепей с постоянными и переменными токами. Рассмотрим эти законы применительно к линейным цепям с постоянным током.

На постоянном токе сопротивление ветви с индуктивностью равно нулю, а с конденсатором – бесконечности. Таким образом, при рассмотрении электрической цепи постоянного тока в установившемся режиме пассивными элементами схемы будут являться резистивные элементы, а активными – постоянные источники ЭДС и/или источники тока. Индуктивности и конденсаторы учитываются в схемах цепей переменного тока и при переходных процессах, возникающих в электрических цепях при переходе от одного режима к другому.

 

Закон Ома

а) для участка цепи: в любом сопротивлении ток прямо пропорционален напряжению и обратно пропорционален сопротивлению

б) для цепи с одним источником ЭДС (рисунок 1): ток через ЭДС прямо пропорционален величине ЭДС и обратно пропорционален эквивалентному сопротивлению цепи.

в) для      цепи  с   одним      источником    тока       (рисунок 2):

напряжение на источнике тока прямо пропорционально произведению величины тока источника на эквивалентное сопротивление цепи.

Первый закон Кирхгофа: Алгебраическая сумма токов в узле равна нулю

Этот закон применяется к узлам электрической цепи. Векторная диаграмма токов в узле представлена на рисунке 3.

Рисунок 3

Алгебраически суммируют токи в ветвях, сходящихся в рассматриваемом узле. Знаки токов при этом соответствуют выбранным положительным направлениям. Bсе токи, направленные к узлу, в формуле (1.1) берутся со знаком «+», а токи, направленные от узла, со знаком «-»

Так для узла, представленном на рисунке 3, имеем формулу

Первый закон Кирхгофа отражает тот факт, что в узле цепи электрический заряд не накапливается и не расходуется. Закон "заимствован" из гидравлики.

Второй закон Кирхгофа: Алгебраическая сумма ЭДС в любом замкнутом контуре цепи равна алгебраической сумме падений напряжений на резисторах (сопротивлениях) этого контура.

Так, для цепи с резистивным элементами имеем уравнение

Направление обхода контура выбирают произвольно. При обходе контура соблюдают правило знаков. ЭДС и падения напряжения, совпадающие по направлению с обходом включают в уравнение равновесия (1.2) со знаком «+», противоположные обходу включают со знаком «-». Тогда для контура рисунка 4 получаем

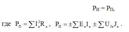
Энергетический баланс в электрических цепях: При наличии токов в резисторах цепи выделяется Джоулево тепло. Суммарная энергия, выделяющаяся в единицу времени (называемая мощность потерь) должна быть равна суммарной энергии отдаваемой источниками за то же время (мощности источников) – закон сохранения энергии применительно к электрическим цепям.

Закон Джоуля – Ленца: В любом сопротивлении мощность тепловой энергии равна произведению квадрата тока на величину этого сопротивления

Баланс мощности − это равенство мощностей источников электрической энергии мощностям приемников энергии

Произведения величины источника ЭДС в k-ой ветви Е к на ток k-ой ветви I к  берутся со знаком “+”, если направление ЭДС и тока в k-ой ветви совпадают. Найденные токи в ветвях I к и напряжение на источнике тока U J учитываются со своими знаками. Отрицательная вырабатываемая мощность источника ЭДС или тока свидетельствует о том, что источник не вырабатывает мощность, а потребляет ее.

Для проверки правильности расчета токов и напряжений производится сравнение вырабатываемой (мощности источников) и потребляемой (мощности приемников) мощности

Для схемы, представленной на рисунке 5, баланс мощности запишется в виде

1.2 Метод контурных токов

Метод контурных токов является одним из основных расчетных методов и пригоден для линейных цепей постоянного и переменного тока.

Сущность метода заключается в том, что в качестве искомых неизвестных рассматривают не действительные токи в ветвях цепи, а условные, так называемые контурные токи. Число контурных токов, равное числу независимых контуров цепи, всегда меньше числа токов ветвей. Поэтому при использовании метода контурных токов достаточно уравнений, записанных по 2-му закону Кирхгофа. Соответственно, объем вычислительной работы меньше, чем при расчете цепи путем непосредственного применения законов Кирхгофа. Наиболее целесообразно применять метод контурных токов для расчета цепей с относительно малым числом контуров, а также цепей с источниками тока.

Вывод основных расчетных соотношений сделаем на примере цепи постоянного тока с источниками ЭДС в ветвях (рисунок 5), которая имеет ветвей – 3, узлов – 2.

Число независимых контуров данной цепи равно 2. Направления контурных токов I11 и I22 показаны стрелками. Для каждого из контуров запишем уравнения равновесия напряжений по 2-ку закону Кирхгофа. При этом учтем, что ток (I11 - I22) в смежной ветви (сопротивление R2) имеет направление сверху вниз, то есть направлен по контурному току I11. В ветвях R1 и R3 имеют место контурные токи I11 и I22 .

Определив из системы (3) контурные токи (расчетные величины), рассчитываем токи ветвей по следующим формулам:

 

I1 = I11;       I2 = I11 – I22;      I3 = I22.

 

Когда в цепи присутствуют идеальные источники тока, эти токи целесообразно принять за контурные, тогда число контурных токов и, соответственно, число уравнений сократится.

 

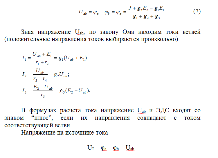
1.3 Методы узловых потенциалов (напряжений) и двух узлов.

Метод узловых потенциалов (напряжений)

Этот метод расчета линейных цепей основан на первом законе Кирхгофа и законе Ома. Метод узловых потенциалов целесообразно применять для расчета цепей, число узлов в которых меньше числа ветвей, кроме того, этот метод расчета удобен при определении токов в схемах, имеющих ветвь (ветви) только с идеальным источником ЭДС (рисунок 6). В этой схеме 4 узла (y = 4), 7 ветвей (b = 7).

При расчете схемы этим методом потенциал одного из узлов схемы принимают равным нулю; этот узел называется базисным. При этом токораспределение в цепи не меняется, так как не образуется дополнительная ветвь. Искомые потенциалы других узлов схемы – это напряжения их относительно базисного узла, поэтому этот метод называют также методом узловых напряжений (напряжение – это разность потенциалов).

Если в схеме есть ветвь, содержащая только ЭДС, то принимают равным нулю потенциал одного из узлов, к которым присоединена эта ветвь.

Например, потенциал первого узла φ 1 примем равным нулю,

φ 1 = 0 – базисный (опорный) узел, то потенциал второго узла φ 2 = Е 2 .

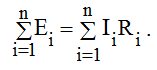
Неизвестными остаются потенциалы третьего φ 3 , четвертого φ 4 узлов. Уравнения для их определения составляются по следующему алгоритму:

1) потенциал рассматриваемого узла (φ К ) умножается на сумму проводимостей ветвей, подходящих к данному узлу;

2) к этому произведению дописываются со знаком минус произведения потенциалов всех соседних узлов на проводимости ветвей, соединяющих эти узлы с рассматриваемым;

3) в правой части уравнения записывается алгебраическая сумма произведений ЭДС ветвей на их проводимости и алгебраическая сумма токов источников тока, подходящих к рассматриваемому узлу, при этом ЭДС и токи источников тока, направленные к этому узлу входят со знаком “плюс”, а от узла – со знаком “минус”.

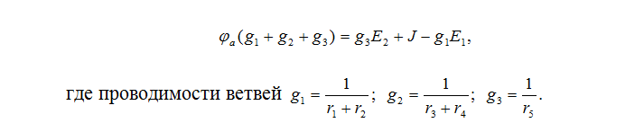
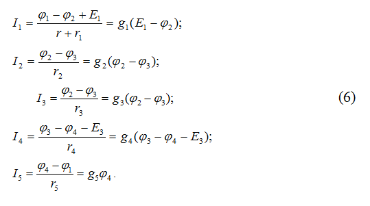
Из системы (5) определяются неизвестные потенциалы узлов φ3 и φ4. По закону Ома рассчитываются токи ветвей по найденным потенциалам узлов

В формулы расчета токов (6) со знаком “плюс” входят потенциалы узлов, от которых направлены токи, а со знаком “минус” – потенциалы узлов, к которым направлены токи ветвей. ЭДС Е имеет знак “плюс”, если ее направление совпадает с направлением тока ветви. Обычно в расчетах положительные направления токов выбираются произвольно. Отрицательное значение тока, полученное в результате расчетов, указывает на то, что действительное направление противоположно выбранному.

Напряжение на зажимах источника тока

 Метод двух узлов

При параллельном соединении между двумя узлами находятся несколько ветвей, при этом напряжение на всех ветвях одинаково (рисунок 7)

Примем, что φb = 0 – базисный узел, при этом неизвестным является потенциал узла "а"  φа. Уравнение для определения φа имеет вид

Напряжение между двумя узлами схемы определяется по формуле